TWS真无线耳机市场竞争日趋激烈,手机厂商是领头羊,也有传统音频厂商、互联网企业、手机周边品牌及越来越多的电商品牌加入,声势浩大,目前这一市场仍处在爆发增长阶段,仍不断有大家熟悉的品牌入局。今天我爱音频网要拆解的是意昂2推出的首款真无线蓝牙耳机HiTune。
意昂2HiTune采用了高通QCC3020蓝牙芯片,支持aptX音频编码和cVc8.0通话降噪算法;耳机支持IPX5级防水,支持触控;单耳续航约9小时,支持15分钟快充使用2小时;充电盒采用Type-C接口,可额外提供18小时续航。下面意昂2一起来看看新晋TWS厂商产品的设计和用料如何吧~
珠海市意昂2科技有限公司成立于2012年,是一家集研发、设计、生产、销售于一体的高新技术企业,致力于为用户提供全方位数码周边解决方案。意昂2的产品涵盖了手机周边、电脑周边、影音周边、车载周边、居家生活周边及工控周边等品类。
一、意昂2 HiTune WS100 真无线蓝牙耳机 开箱

包装盒没有使用品牌的主色调绿色,而是选择了比较沉稳的黑色。左上角是品牌名“意昂2”,产品名“HiTune”和耳机的渲染图占据画面中间位置,左下角是产品类型“真无线蓝牙耳机”,右下角是蓝牙认证和高通aptX认证的标识。包装盒顶部有一个三角挂钩便于线下店铺展示。

包装盒背面有三部分,顶部是耳机的触控操作说明,支持单击、双击、三击和长按;中间部分是产品参数;底部是部分条码信息。

包装盒侧面的产品特色功能:蓝牙5.0、9小时续航、智能触控、单/双耳模式、高通芯片。

包装盒内物品,耳机和充电盒、耳塞、充电线、保修卡和说明书。

随附的两对硅胶耳塞,耳机上默认为中号。

充电线缆为USB-A to USB-C接口。

充电盒是方形的,边角过渡非常圆润,顶部有“nzkyk”意昂2的品牌名。

充电盒底部是一个平面,有部分产品信息:HiTune WS100 真无线蓝牙耳机,输入5V⎓250mA,输出5V⎓150mA,电池容量300mAh/1.11Wh。

充电盒正面有三个电量指示灯,上面有一道凹槽便于打开盒盖。

Type-C充电接口位于充电盒背面。

我爱音频网采用ChargerLAB POWER-Z KM001C便携式电源测试仪对其进行有线充电测试,充电功率约1.4W。

耳机在充电盒内的状态。

耳机上的状态指示灯。

耳机充电触点处有绝缘胶带,减少耳机和充电仓在运输销售过程的电量消耗。

充电座舱内露出的Pogo Pin,给耳机充电。

意昂2 HiTune WS100 真无线蓝牙耳机。

耳机和充电盒共重46.6克。

充电盒单重35.7克。

左右耳机共重10.8克。
二、意昂2HiTune WS100充电盒拆解

首先来拆解充电盒,看一下其内部的电源管理系统。撬开充电座舱即可看到内部结构。

充电盒正面盒盖开启处有一块小板通过导线与主板相连。

取出后可以看到小板上是霍尔元件及相关电路,使用黑色胶水固定在壳体上。

丝印AJ9y1的霍尔元件,充电盒盖开启、关闭时的磁场变化会被霍尔元件感知到,进而通知MCU和耳机与已连接设备配对或断开连接。

充电座舱内侧壳体,两个磁铁用来固定耳机,一个磁铁用于吸附盒盖。

充电盒背部转轴处有一个弹簧滚珠。

盒盖开启/闭合时会按压上图的滚珠,形成一种段落感。

指示灯的保护罩和霍尔元件小板所固定的壳体。

取出这一壳体。

三个LED指示灯的导光柱,隔开防止漏光。

充电盒内部结构展示。

主板背面没有元器件,左上角是电池导线的焊点。

充电盒内部结构另一面展示。

充电盒主电路展示,底部是Type-C电源输入接口,右下角是输入保护电路,左下角是电池充放电电路,中间部分是MCU等相关控制电路。

LPS微源半导体LP5301QVF,36V的过压过流双重保护芯片。这一耐高压IC的加入,可以有效避免充电器误操作产生的高电压冲击充电盒电路,能够有效提升产品使用的安全性和稳定性。

微源LP5301QVF详细资料。

钰泰半导体ETA9640 电源管理IC,1A线性充电,1A同步整流升压,内置多种保护功能,适用于移动电源及蓝牙耳机充电盒。钰泰ETA9640既负责给内置电池充电,也将电池输出升压为耳机和充电盒其他元器件供电。
据我爱音频的拆解统计,漫步者,JBL、出门问问、UI由我等品牌均有大量采用钰泰的TWS耳机充电盒方案。

钰泰半导体ETA9640 详细资料。

充电盒采用的软包电池来自VDL重庆紫建,型号662025,额定电压3.7V,额定容量300mAh/1.11Wh。
据我爱音频网拆解了解到,目前已有华为、小米、魅族、OPPO、小鸟音响等知名品牌大量采用紫建电子的电池。

电池保护电路特写。

丝印4baA的IC。

控制耳机充电的MOS管。

给耳机充电的Pogo Pin特写。

丝印LTG1522V0B的单片机,用于电量显示和充电管理等功能。

三颗LED指示灯特写。
三、意昂2HiTune WS100耳机拆解

下面意昂2继续来拆解耳机。意昂2HiTune WS100耳机为豆式入耳设计,体积比较小巧。

触控区域有意昂2的品牌Logo,壳体为磨砂质感。

耳机的指示灯开孔和通话麦克风的拾音孔,这一圈壳体是亮面的。

耳机内侧的泄压孔。

充电触点特写。

出音孔处有细密的防尘网,阻止异物进入。

沿合模线拆开耳机的壳体。

外侧是主板和扣式电池。

内侧的扬声器单元和充电触点通过FPC与主板相连。

主板电路和扣式电池固定在一个塑料件上。

拆掉耳机的外壳。

壳体内侧特写,外圈是蓝牙天线,中间是触控感应的箔片,两者均通过主板上的Pogo Pin连接;开孔处有防尘网。

主板上扬声器单元FPC与主板的连接器。

FPC下面是扬声器单元导线的焊点,上面是两个充电触点。

扬声器单元特写。

扬声器单元尺寸6mm。

最后来看一下主板电路。

拆下固定主板和电池的塑料件。

主板和电池与一元硬币的尺寸对比。

主板上焊接了一个金属片用来固定扣式电池,电池与主板之间有一块泡棉。

电池通过导线与主板相连。

耳机采用的扣式电池来自微电新能源,型号M1254S2,直径12mm、厚度5.4mm,额定电压3.7V,额定容量0.222Wh。
据我爱音频网拆解了解到,目前已有233621、漫步者、JEET、Klipsch杰士、魅族、vivo、VIDVIE等品牌的TWS耳机大量采用微电新能源的扣式电池。

主板内侧是蓝牙芯片相关电路。

意昂2HiTune WS100 真无线蓝牙耳机主控芯片采用高通QCC3020,这是一款低功耗蓝牙音频SoC,采用FBGA封装,专为TWS真无线耳机而设计。支持高通特有的aptX高规格解码,延时更低、容错性好,能够解锁音乐的更多细节。除此之外,高通QCC3020还支持第八代cVc通话环境降噪,通过算法精确识别背景噪音并消除,通话体验更纯净。
据我爱音频网拆解了解到,BOSE、SONY、万魔、漫步者、vivo等品牌的TWS耳机产品都大量采用了高通方案。

高通QCC3020资料图。

丝印MH5 J3Q的IC。

镭雕G501 9533的MEMS硅麦,官方宣传来自歌尔。

焊接在主板上的金属片,用来固定电池。

主板外侧电路展示。

两颗LED指示灯和麦克风拾音孔,用保护罩可以防止漏光,增强麦克风的拾音能力。

扬声器单元FPC的连接器。

外侧的Pogo Pin连接蓝牙天线,内侧的Pogo Pin连接触控感应箔片。

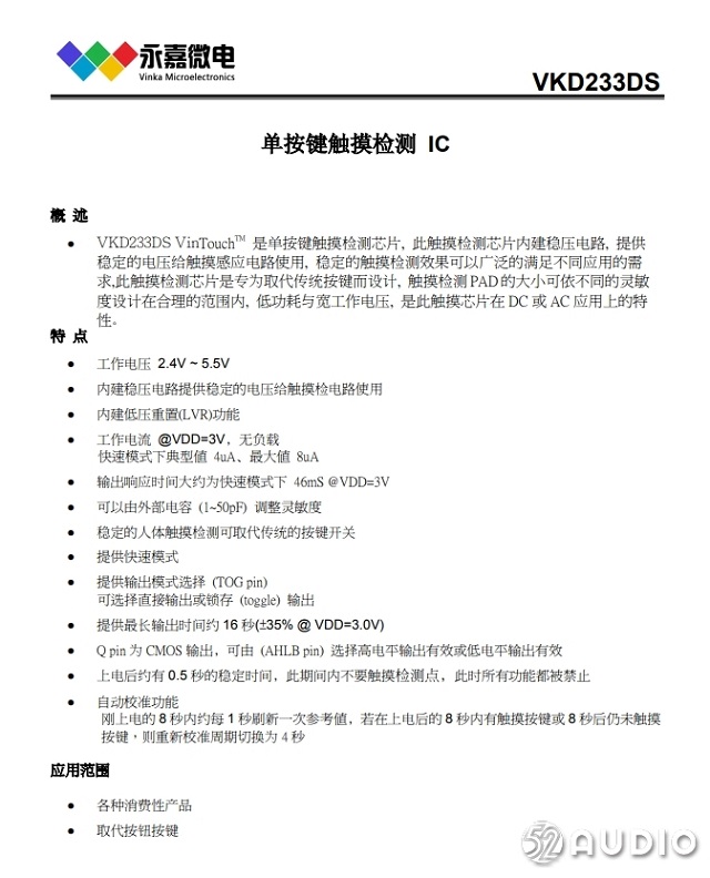
永嘉微电VKD233DS单按键触摸检测芯片, 此触摸检测芯片内建稳压电路, 提供稳定的电压给触摸感应电路使用,用来检测耳机外壳的触摸操作。

永嘉微电VKD233DS详细资料。

丝印U32A的外置存储器,用来存储耳机的配置信息等。

拆解全家福。
我爱音频网总结
大总结:设计合理,用料扎实
小总结:符合意昂2一贯简约、易用的设计原则,产品用料和功能性也是同价位产品中较好的,对于消费者来说有熟悉的品牌推出成熟的产品是一件好事。
